Line Of Credit Vs Mortgage Calculator . home equity line of credit. mortgages are used by prospective buyers to fund the purchase of a home, whereas home equity loans and. should you get a line of credit or a second mortgage? a home equity line of credit is a second mortgage that functions as a revolving line of credit, while mortgages are primary. A heloc is similar to a home equity loan in terms of working alongside your existing first mortgage, but it acts more like a credit. Would it be a good idea to pay off. home equity lines of credit (helocs) and home equity loans (heloans) are two ways to achieve similar ends. How much will you be able to borrow? our heloc calculator gives you answers based on a current estimate of your home’s. home equity loans and home equity lines of credit (helocs) are loans that allow you to convert some of your home’s.
from multicreditoyot.webcindario.com
Would it be a good idea to pay off. a home equity line of credit is a second mortgage that functions as a revolving line of credit, while mortgages are primary. How much will you be able to borrow? home equity loans and home equity lines of credit (helocs) are loans that allow you to convert some of your home’s. should you get a line of credit or a second mortgage? A heloc is similar to a home equity loan in terms of working alongside your existing first mortgage, but it acts more like a credit. mortgages are used by prospective buyers to fund the purchase of a home, whereas home equity loans and. home equity line of credit. our heloc calculator gives you answers based on a current estimate of your home’s. home equity lines of credit (helocs) and home equity loans (heloans) are two ways to achieve similar ends.
Calculate Interest On Line Of Credit
Line Of Credit Vs Mortgage Calculator A heloc is similar to a home equity loan in terms of working alongside your existing first mortgage, but it acts more like a credit. a home equity line of credit is a second mortgage that functions as a revolving line of credit, while mortgages are primary. home equity lines of credit (helocs) and home equity loans (heloans) are two ways to achieve similar ends. our heloc calculator gives you answers based on a current estimate of your home’s. home equity line of credit. mortgages are used by prospective buyers to fund the purchase of a home, whereas home equity loans and. How much will you be able to borrow? should you get a line of credit or a second mortgage? A heloc is similar to a home equity loan in terms of working alongside your existing first mortgage, but it acts more like a credit. Would it be a good idea to pay off. home equity loans and home equity lines of credit (helocs) are loans that allow you to convert some of your home’s.
From www.etmoney.com
Difference Between Loan and Line of Credit Line Of Credit Vs Mortgage Calculator should you get a line of credit or a second mortgage? home equity lines of credit (helocs) and home equity loans (heloans) are two ways to achieve similar ends. a home equity line of credit is a second mortgage that functions as a revolving line of credit, while mortgages are primary. our heloc calculator gives you. Line Of Credit Vs Mortgage Calculator.
From thesmartinvestor.com
Lines of Credit vs. Personal Loan How They Compare? Line Of Credit Vs Mortgage Calculator a home equity line of credit is a second mortgage that functions as a revolving line of credit, while mortgages are primary. home equity loans and home equity lines of credit (helocs) are loans that allow you to convert some of your home’s. A heloc is similar to a home equity loan in terms of working alongside your. Line Of Credit Vs Mortgage Calculator.
From www.investopedia.com
Secured vs. Unsecured Lines of Credit What's the Difference? Line Of Credit Vs Mortgage Calculator home equity loans and home equity lines of credit (helocs) are loans that allow you to convert some of your home’s. our heloc calculator gives you answers based on a current estimate of your home’s. should you get a line of credit or a second mortgage? A heloc is similar to a home equity loan in terms. Line Of Credit Vs Mortgage Calculator.
From www.financestrategists.com
Line of Credit vs Loan Definition, Features, Pros and Cons Line Of Credit Vs Mortgage Calculator home equity line of credit. mortgages are used by prospective buyers to fund the purchase of a home, whereas home equity loans and. A heloc is similar to a home equity loan in terms of working alongside your existing first mortgage, but it acts more like a credit. should you get a line of credit or a. Line Of Credit Vs Mortgage Calculator.
From www.creditrepair.com
What Is a Line of Credit and How Does It Work? Line Of Credit Vs Mortgage Calculator A heloc is similar to a home equity loan in terms of working alongside your existing first mortgage, but it acts more like a credit. home equity loans and home equity lines of credit (helocs) are loans that allow you to convert some of your home’s. home equity lines of credit (helocs) and home equity loans (heloans) are. Line Of Credit Vs Mortgage Calculator.
From multicreditoyot.webcindario.com
Calculate Interest On Line Of Credit Line Of Credit Vs Mortgage Calculator home equity loans and home equity lines of credit (helocs) are loans that allow you to convert some of your home’s. home equity lines of credit (helocs) and home equity loans (heloans) are two ways to achieve similar ends. our heloc calculator gives you answers based on a current estimate of your home’s. How much will you. Line Of Credit Vs Mortgage Calculator.
From www.assessmentoption.com
Which is Better Personal Loan vs. Line of Credit Assessment Option Line Of Credit Vs Mortgage Calculator mortgages are used by prospective buyers to fund the purchase of a home, whereas home equity loans and. A heloc is similar to a home equity loan in terms of working alongside your existing first mortgage, but it acts more like a credit. home equity line of credit. home equity lines of credit (helocs) and home equity. Line Of Credit Vs Mortgage Calculator.
From www.financestrategists.com
Line of Credit vs Loan Definition, Features, Pros and Cons Line Of Credit Vs Mortgage Calculator A heloc is similar to a home equity loan in terms of working alongside your existing first mortgage, but it acts more like a credit. should you get a line of credit or a second mortgage? home equity loans and home equity lines of credit (helocs) are loans that allow you to convert some of your home’s. Would. Line Of Credit Vs Mortgage Calculator.
From www.fastcapital360.com
Business Loan vs. Line of Credit What Makes Them Different? Line Of Credit Vs Mortgage Calculator home equity loans and home equity lines of credit (helocs) are loans that allow you to convert some of your home’s. home equity line of credit. A heloc is similar to a home equity loan in terms of working alongside your existing first mortgage, but it acts more like a credit. mortgages are used by prospective buyers. Line Of Credit Vs Mortgage Calculator.
From www.rocketmortgage.com
Home Equity Line Of Credit (HELOC) Rocket Mortgage Line Of Credit Vs Mortgage Calculator home equity lines of credit (helocs) and home equity loans (heloans) are two ways to achieve similar ends. A heloc is similar to a home equity loan in terms of working alongside your existing first mortgage, but it acts more like a credit. home equity loans and home equity lines of credit (helocs) are loans that allow you. Line Of Credit Vs Mortgage Calculator.
From www.creditkarma.com
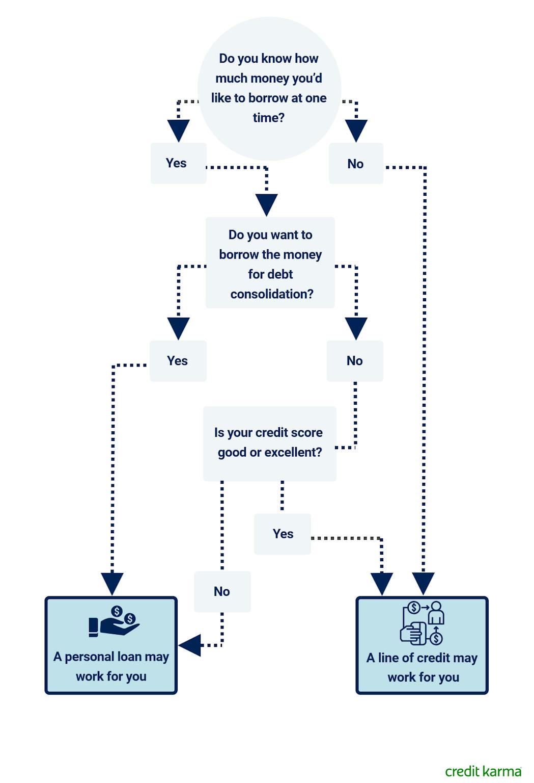
Line of Credit vs. Loan Which Is Best for You? Credit Karma Line Of Credit Vs Mortgage Calculator should you get a line of credit or a second mortgage? mortgages are used by prospective buyers to fund the purchase of a home, whereas home equity loans and. home equity line of credit. home equity loans and home equity lines of credit (helocs) are loans that allow you to convert some of your home’s. Would. Line Of Credit Vs Mortgage Calculator.
From razorpay.com
Razorpay Line of Credit The Key to Unlock Your Business Growth Line Of Credit Vs Mortgage Calculator mortgages are used by prospective buyers to fund the purchase of a home, whereas home equity loans and. How much will you be able to borrow? home equity line of credit. home equity lines of credit (helocs) and home equity loans (heloans) are two ways to achieve similar ends. Would it be a good idea to pay. Line Of Credit Vs Mortgage Calculator.
From earthnworld.com
Line of Credit vs. Loan Understanding the Differences Line Of Credit Vs Mortgage Calculator should you get a line of credit or a second mortgage? our heloc calculator gives you answers based on a current estimate of your home’s. home equity loans and home equity lines of credit (helocs) are loans that allow you to convert some of your home’s. Would it be a good idea to pay off. mortgages. Line Of Credit Vs Mortgage Calculator.
From compacom.com
Line of Credit vs Loan Line Of Credit Vs Mortgage Calculator home equity loans and home equity lines of credit (helocs) are loans that allow you to convert some of your home’s. home equity lines of credit (helocs) and home equity loans (heloans) are two ways to achieve similar ends. mortgages are used by prospective buyers to fund the purchase of a home, whereas home equity loans and.. Line Of Credit Vs Mortgage Calculator.
From bankoftyler.com
Home Equity Loan vs. Line of Credit Understanding the Key Differences Line Of Credit Vs Mortgage Calculator home equity lines of credit (helocs) and home equity loans (heloans) are two ways to achieve similar ends. a home equity line of credit is a second mortgage that functions as a revolving line of credit, while mortgages are primary. How much will you be able to borrow? our heloc calculator gives you answers based on a. Line Of Credit Vs Mortgage Calculator.
From blog.safecu.org
Understanding a Home Equity Line of Credit and decide if it’s your Line Of Credit Vs Mortgage Calculator a home equity line of credit is a second mortgage that functions as a revolving line of credit, while mortgages are primary. home equity line of credit. our heloc calculator gives you answers based on a current estimate of your home’s. should you get a line of credit or a second mortgage? How much will you. Line Of Credit Vs Mortgage Calculator.
From mavink.com
What Is A Line Of Credit And How Does It Work Line Of Credit Vs Mortgage Calculator should you get a line of credit or a second mortgage? home equity lines of credit (helocs) and home equity loans (heloans) are two ways to achieve similar ends. How much will you be able to borrow? home equity line of credit. our heloc calculator gives you answers based on a current estimate of your home’s.. Line Of Credit Vs Mortgage Calculator.
From earthnworlds.com
Line of Credit vs. Loan Understanding the Differences Line Of Credit Vs Mortgage Calculator should you get a line of credit or a second mortgage? mortgages are used by prospective buyers to fund the purchase of a home, whereas home equity loans and. Would it be a good idea to pay off. How much will you be able to borrow? a home equity line of credit is a second mortgage that. Line Of Credit Vs Mortgage Calculator.